Architecture
Integration Architecture

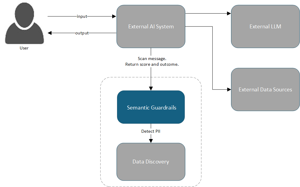
The diagram shows how client applications integrate with Semantic Guardrails, and how Data Discovery PII can be integrated as a PII detection provider.
Components
| Component | Description |
|---|---|
| External AI System | AI system, such as AI chatbot or Agent, that responds to a user, using LLM and data, which is integrated with the Semantic Guardrails solution. |
| External LLM | LLM employed as reasoning engine by the external AI system. |
| External Data Sources | Data sources used by external AI system. |
| Semantic Guardrails | The core application operates as a containerized Docker service. It processes conversation data through HTTP requests and performs comprehensive security risk analysis, applying guardrails including Semantic Guardrail. |
| Data Discovery | For PII detection capabilities, Semantic Guardrails can leverage Protegrity’s Data Discovery solution. This solution operates as specialized Docker containers within the same environment. |
Feedback
Was this page helpful?